热点丨3月1日微信/支付宝收款码还能用吗?官方:可以!

2022/05/27 16:31:18 查看40914次 来源:杨烁明律师

2021年央行发布259号通知,针对条码支付受理终端业务管理、微信/支付收款码使用规范、清算/收单机构监督管理等方面作出具体规定,那么对商户和个人有什么影响呢?




概   述


2021年10月央行发布《中国人民银行关于加强支付受理终端及相关业务管理的通知(银发〔2021〕259号)》(以下简称《通知》),针对条码支付受理终端业务管理、特约商户管理、收单业务规范、互联网收付款都做出整治规定,将经营性收款码正式纳入收单模式管理,对个人收款条码的分类和使用规范作出具体规定,对收单机构和清算结构提出了一系列的管理要求。


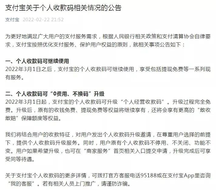
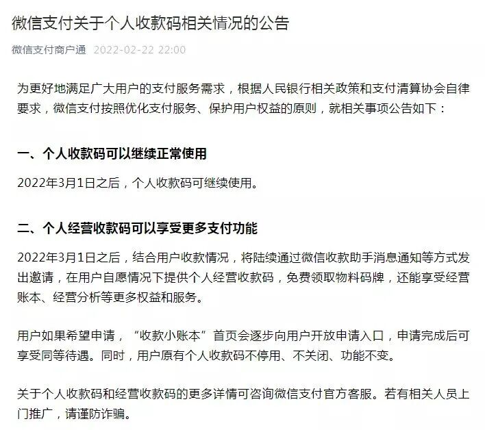
新规落实往往是有难度的,就像“个人存取现金超5万需登记”因技术原因暂缓施行。根据通知规定:“收单机构应当自本通知发布之日起1年内完成全部存量特约商户身份信息核实工作,形成工作报告备查。”可以理解为收单机构有一年的缓冲期。2022年2月22日,中国支付清算协会、支付宝、微信支付也出具了正面回应:个人收款码正常使用


图片
图片
图片


需要注意的是,《通知》是对现有法律的补充,用于完善监管体系。虽然《通知》主要是对支付机构、清算机构提出要求,明确支付机构、清算机构的监管责任以及法律责任,但不代表商家违反规定就没有法律责任。如果触犯其他法律,一样需要承担相应的法律责任


例如:据江税一稽罚告〔2021〕2号文显示,江门市某信息咨询公司通过微信、私人账户或者现金方式收取做账费,其中隐匿收入281万元,属账外收入,未申报缴纳增值税、城建税和企业所得税。最终稽查补税85万,罚款42万元

因此,为了让大家了解《通知》的前因后果,本文将对《通知》的背景、内容进行讲解,并对热门问题进行解答。



新规背景


近些年来,支付宝、微信支付等移动支付得到快速发展,个人收款条码得到广泛应用,提高了市场交易的效率。2021年2月,中国银联发布了《2020移动支付安全大调查报告》,根据调查数据,98%的受访者将移动支付视为最常用的支付方式,特别是扫码方式。

 

中国互联网络信息中心发布的第47次《中国互联网络发展状况统计报告》数据显示,截至2021年6月,中国网络支付用户规模达到8.72亿,较2020年12月增长1787万,占网民整体的86.3%。据中国人民银行发布的数据显示,截至2020年年底,我国移动支付业务1232.20亿笔,金额432.16万亿元,同比分别增长21.48%和24.50%。

 


但是,电子支付在提供便利的同时,也存在一些风险隐患。很多商户使用的是微信、支付宝等第三方的个人收款码,资金在第三方的体系内运转,并未完全纳入监管范围之内,不利于资金安全和纳税管理

 

例如,不法分子利用监管漏洞从事刷单、洗钱、诈骗、赌博等违法行为。难以判定资金的来源及用途;部分机构使用个人收款条码进行转账业务,办理大量经营、生活消费交易,逃税避税,混淆了交易性质,导致交易信息失真,影响交易市场的稳定性、公平性

 

近两年的“断卡行动”通过规范银行卡、信用卡、手机卡等实体结算工具,有力斩断跨境赌博、洗钱、诈骗等犯罪资金链。但针对支付宝、微信账户、各类电子钱包等虚拟的金融账户监管仍然无法落实到位,特别是收付款二维码及结算工具。

 

因此,为了有效提升收付终端及相关业务的风险管理水平,保障社会公众利益,配合“断卡行动”的全面落实,央行专门出台了此次新规,加强支付监管及商户入网管理,是大势所趋。可以最大限度地规避不法分子通过改造支付受理终端、申请虚假商户等违法行为。

 

 

规内容


1.收款码分类管理

将收款码分为个人收款码和特约商户收款码,不同性质用户实行分管理,防范收款条码被出租、出借、出售或用于违法违规活动。收款服务机构有义务免费为商户提供商用收款码,商户只需要提供必要的身份核实信息。

通知原文对于为个人或特约商户等收款人生成的,用于付款人识读并发起支付指令的收款条码,银行、支付机构、清算机构等为收款人提供收款条码相关支付服务的机构(以下统称条码支付收款服务机构)应当制定收款条码分类管理制度,有效区分个人和特约商户使用收款条码的场景和用途,防范收款条码被出租、出借、出售或用于违法违规活动

 


2.个人收款码不得用于经营收款

具有商业经营行为的主体,如蛋糕店、餐饮店等,需注册成为一般商户或者特约商户。微信表示,根据财付通公司与监管部门的沟通和对新规的理解,31号之后,个人收款二维码仍可继续使用,其中部分具备明显经营行为的用户需按照规定升级为经营收款码,明显经营行为的标准监管部门将会在近期公布,且平台会在用户升级前会保留一段时间作为过渡期。如符合升级标准,微信收款助手将下发消息通知,未收到通知的用户不会受到影响。


通知原文对于具有明显经营活动特征的个人,条码支付收款服务机构应当为其提供特约商户收款条码,并参照执行特约商户有关管理规定,不得通过个人收款条码为其提供经营活动相关收款服务

 


3.个人静态收款码不得用于远程收款

就是无法通过远程扫描微信、支付宝收款二维码截图来收钱了,类似于王者荣耀扫码登录等场景,必须通过相机扫码,还可能会通过GPS定位复核。若确需要远程收钱,可以申请白名单。但是鉴于准入标准模糊且难度较大,建议通过转账方式收款。

通知原文条码支付收款服务机构应当采取有效措施禁止个人静态收款条码被用于远程非面对面收款。确有必要进行远程非面对面收款的,条码支付收款服务机构应当对相应收款人实行白名单管理,并审慎确定白名单准入条件与规模、个人静态收款条码的有效期、使用次数和交易限额。对于通过截屏、下载等方式保存的个人动态收款条码,应当参照执行个人静态收款条码有关规定

 

4.五要素关联对应防范“移机”“套码”等风险

在银行卡受理终端方面,《通知》要求,一台银行卡受理终端只能对应一个受理终端序列号,一台银行卡受理终端只能对应一名特约商户。收单机构应当建立银行卡受理终端序列号与收单机构代码、特约商户编码、特约商户统一社会信用代码、特约商户收单结算账户、银行卡受理终端布放地理位置等五个要素关联对应关系,并确保该关联对应关系在支付全流程的一致性和不可篡改性

 

图片


5.明确收单机构、清算机构的管理职责

明确收单机构关于收单业务的主体责任——谁的终端谁负责

收单机构应建立终端序列号与五要素关联对应关系,受理终端使用期间变更任一要素的,应重新履行相关审核手续。收单机构应采用具备密码识别技术的银行卡受理终端,确保终端发起交易可被准确追溯。

 

②明确清算机构关于本网络秩序的维护责任——谁的网络谁负责

清算机构应组织成员机构对本网络入网终端进行全面梳理、评估,对不符合通知要求的终端按照风险评级限期清退或升级改造。一旦监测发现相关要素与原绑定关系不一致的,清算机构、收单机构应采取风险核查与处置措施,有效防范移机”“套码等风险。


③明确监督管理责任与处罚
中国人民银行分支机构应当切实履行属地监管职责,将本通知执行情况纳入业务检查重点,加大对违法违规行为的处罚力度。凡是涉及跨境赌博、电信网络诈骗等重大犯罪案件的,应当倒查银行、支付机构、清算机构执行本通知规定的情况。支付机构、清算机构违法规定的,责令限期整改,情节严重的,按照《银行法》有关规定处罚





 

规答疑


一、新规落实后,微信、支付宝还能不能用?

可以继续使用。央行只是规范收款码监管制度,并非“一刀切”禁止收款码用于经营收款。商户收款码经营收款未受影响,只是个人收款码不能用于具有明显的经营特征的收款行为。


图片

二、如何定义具有明显的经营特征”?

目前对于个人收款码申请变更为经营收款码的相关标准还在研究中,而如何判定个人收款码是否用于经营性收款是个难点。通过对一段时间交易金额分布、交易频次等数据进行分析,对大量商户数据进行比对,一定程度上可以识别出交易背景。因为数据不完整,全靠微信、支付宝配合,这是《通知》落地执行的难点,也是对监管的挑战。

 

三、《通知》的落实是否有缓冲期?

有缓冲期,根据中国清算协会、微信支付以及支付宝的通知,均明确表示个人收款人仍然可用,功能不能。同时,在自愿的基础上鼓励大家申请商户收款码,并推行一些优惠活动。未来会持续完善收款码业务,维护金融秩序稳定。


新规落实后静态收款码还能用吗

个人静态收款码可以继续使用,但是不得用于远程非面对面收款的。如果确实有需要的,可以申请白名单管理,但是央行也规定需要审慎确定白名单准入条件与规模、个人静态收款码使用期、使用次数及交易限额,具体细则还没有推行,因此远程付款建议使用转账等其他收付款方式。

 

新规落实后截屏/打印的个人动态收款条码还能用吗?

根据央行文件,通过截屏下载保存的个人动态收款条码的管理方法会参照执行个人静态收款条码的有关规定,有效防范规避新规的漏洞。所以如果还想在经营中使用的话,那按照规定也是必须更换成商家码。

 

六、新规落实对消费者有什么影响?

《通知》规范了收付码的使用,有利于保护消费者的合法权益,防范不法分子盗取消费者个人信息,甚至盗用账户资金。生活中,只要对应的商家按照规定升级收款码,我们依然可以正常扫码支付,基本没有太大影响

 

七、新规落实对商家有什么影响?

使用个人收款码收款的商户申请特约商户收款条码即可继续收款。已开通商户码收款的商户不受影响。网传4年的数据将被追查,一旦数额较大需按4.5%补税,还要缴纳滞纳金和罚款。215日,微信支付回应称,以上说法为谣言。下面以案例进行解释:

案例一:个人转商用

张三是经营电子产品销售的老板,他一直使用的是个人微信支付宝收款码收钱。新规实施后,张三将再也不能通过自己个人收款码收取买家的钱。若想继续使用收款码收款,就需要向收款机构,也就是微信或支付宝平台提出转为商用申请,转为商用之后,还可以继续使用收款码收款。

案例二:商用无影响

李四有一家自己的水果店,并且已经办理个体工商户经营执照,张贴在自己门店里面的收款二维码都申请了通过了微信和支付宝平台的商用收款码申请。待央行的新规实施后,他不会受到什么影响,消费者可以通过扫描收款二维码进行支付。

 

图片


八、个人和特约商户收款条码的区别?

1.个人收款条码:主要是指个人实名微信账户、支付宝自带的收款码。

优点:所收款项即时到账,对经营者来说,相对比较方便,成本低。

缺点

(1)仅支持余额或绑定的借记卡支付,不支持信用卡(花呗)付款、全年限额20万;

(2)一般有笔数和金额的限制,无经营报表、无法做附件发券等营销活动。

2.特约商户收款条码:特指在相关结算/清算机构备案登记的,以公司、个体经营户、个人等为主体,主要用于商业经营收款的账户收款码。可以在支付结算公司申请,也可以通过微信支付服务商进行申请

优点

(1)不受新规的影响,可以正常使用收付款功能,享受更好的安全保障。

(2)可以生成支持支付宝和微信等收款功能的聚合码,消费者付款时还可以使用花呗、信用卡等方式。

(3)支持零钱、借记卡、信用卡,支付额度无限制

(4)支持退款、账单等查询功能;

(5)可生成多门店收款码,可分门店查看收款记录、经营报表等,对账方便。还可以将资金收入会汇总到总账户,

(6)支付有礼、优惠券、会员卡等营销功能

缺点

(1)需要办理备案手续,一般以法人为主,个人申请的功能比法人少一些。

(2)根据支付机构的不同,需要收取约0.3%~0.6%的服务费

 

、商户收款码申请条件无店面能用吗?

如果个体户有实际固定的经营场所,那支付机构会采用现场面对面的方式进行核实,确定属实之后便可发放商户专属收款码。

而对于一些小个体户而言,没有固定经营场所也不会影响申请收款码,对于没有固定经营场所的实体特约商户和网络特约商户,支付机构会通过人工或智能客服同步视频等方式进行核实,确认没问题之后便会发放收款码。

具体申领方式可以点击下面关注“术律”公众号,回复“商户码”获取申请教程。


、领取收款码之后需要注意些什么呢?

商户收款码是专用于商户收款,所以是严禁买卖、租借、盗用或者用于套现信用卡/花呗、赌博、洗钱等违法违规活动。轻则有可能被限制使用商户收款码,重则可能涉嫌帮信罪等犯罪,承担刑事责任。帮信罪详解可阅读《什么是帮信罪?》

 

 

结    语


《新规》是对移动支付的暴露出来的突出问题进行的集中制度升级,加强监管。个人收款码和商用收款码分离使收款码的使用更加规范,弥补了以往的漏洞,规避可能出现的风险隐患,营造更加健康的支付环境。新规实施将有助于纳税管理,规范各类主体的经营行为。在防范风险的前提下更好发挥收款条码的普惠性、便利性,有利于经济长期稳定发展

 

新规具体实施如何,让我们拭目以待。


关于我们| 业务介绍| 加入律图| 帮助中心| 网站地图| 意见反馈| 不良信息举报 >>

Copyright©2004-2021 成都律图科技有限公司 版权所有 蜀ICP备15018055号-1 增值电信业务经营许可证(川B2-20160341)